前言
我是今年二战的考生,初试成绩391,但是各科成绩都不太突出,政治67,英语73,数学124,819专业课127。我本科来自北京某211的通信工程专业,第一年也是报考的交大电通,最终以数学和专业课的低分草草收场。第一年考研失败后,我很自然的受到了周围人的一些感叹,诸如“你本科的通信专业已经很好了,没必要和这么多人竞争这么难考的一个学校”“要是考的是本校那不是就上岸了吗”等等的话语也时常在我耳边响起,我也知道可能选择本校最稳妥且同样会有很好的未来,但是我的心中还是有着那么一口气,想去到一个更广阔的平台继续我人生下一个阶段的学习。再加上我本科期间虚度了很多时光,也没有取得什么成绩,我也想借这个机会让自己清醒过来,让自己重新找到努力为了一个目标拼搏的感觉。当然,还有一部分原因是因为我的女朋友在上海上学,我想结束四年的异地生活,来到她的城市。总之,我最终还是下定决心再来一年,重新向交大电通发起冲击。
虽然我今年的成绩也考的不算好,但是通过两年的考研生活,我也算是积累了一些学习经验,当然也走了许多的弯路,接下来我会按初始考试科目的顺序来写一写我自己的一些心得体会。
政治
政治这门科目,我在第一年复习的比较认真,拿到了75分这个还算不错的成绩,第二年考研的时候大部分时间都给了数学和专业课,政治完全是最后两个月吃老本拿下了67分这个看的过去的成绩。我主要按照第一年复习政治的思路来讲一讲我学习政治的经验。
参考书籍:肖秀荣老师全套资料+毛哥冲刺讲义和视频
复习时间规划:
7月-9月:将肖秀荣老师的精讲精练大致过完一遍,配套做了一部分的1000题,1000题着重做了马哲部分和近代史部分的习题。个人感觉毛概和思修部分的内容可以选做,因为毛概部分大多会和时政一起出题,在后面可以结合新出的时政做题,思修部分内容较少,考点也不多,时间不够的话可以最后一个月速成。
10月-11月上旬:断断续续再把精讲精练从头过一遍,对遗忘的知识点进行巩固,同时对马哲部分的一些原理和近代史部分的重要时间结点开始有意识的多读一读,加深印象,方便后期背诵。
11月中旬-12月上旬:开始用毛哥的冲刺背诵讲义(大家不管用哪个老师的都差不多),毛哥的冲刺讲义和背诵材料此时会出一个比较详细的版本,一个点一个点去背,特别是马哲部分的原理,从11月中旬到12月中旬我背了3遍左右,这给我后面背诵肖四肖八节省了很多时间。在此期间肖八会出,肖八关注选择题即可,在每天背诵的同时一天一套把肖八写完,每天上床前花半个小时看一套肖八的毛哥讲解视频。
12月中旬-考试前:做完肖四的选择题,看完毛哥的肖四讲解视频后,开始对肖四和肖八选择题涉及的知识点进行背诵,同时开始背毛哥的大题答题模板,巩固之前已经背诵过的主观题内容。在最后冲刺阶段选择哪个老师的材料进行背诵都是可以的,不会有很大差别。
对政治的总结:
政治这门科目前期不用花费太多时间,从暑假开始,只需要每天把它当作一个阅读材料,花半个小时时间读一读熟悉熟悉内容、理解理解概念即可,最关键的还是最后一个半月左右的冲刺背诵。在这里建议大家不要等到肖四肖八出来之后再开始背诵,而是可以早一点开始,每天少记一点内容都没有关系,这样在后期会更加从容不迫。
英语
我两年的英语成绩都不是很好,第一年考了69分,过了一年基本还是在原地踏步,涨了4分ㄒoㄒ,所以在这里我只简单分享一下我的考研英语复习过程,具体学习方法大家考可以看一下英语高分大佬的分享。
参考书籍:张剑黄皮书+扇贝单词APP+石磊鹏作文
复习时间规划:
4月-6月:每天用扇贝单词背诵100个单词左右,慢慢找回学习英语的状态。
7月-9月:继续每天背100个单词,同时开始做黄皮书的历年真题,只做阅读部分,每天做两篇阅读并改正,将其中不会的单词添加到扇贝单词的生词库里。由于偶尔划划水的原因,本来两个月就应该做完的阅读我拖到9月快结束才做完,幸好由于第一年做过一遍真题了,产生的陌生词汇不算很多,但是我的英语阅读正确率还是不高,每张卷子的阅读都会错5-7个左右,这也让第二年考试的我产生了一些焦虑。
10月-11月中旬:继续每天背单词,开始做完型填空和新题型题,这个时候发现了唐迟老师的阅读课(我第二年到这个时候了才知道的唐迟老师),尝试看了几节课后发现讲的不错,对阅读的选项设置逻辑分析的比较明晰,于是开始每天看一到两篇阅读的讲解,持续了一个半月左右。
11月中旬-考试前:继续保持每天背单词,开始看石磊鹏老师的作文课,因为我英语比较差,个人感觉如果能把他的课跟着他学的七七八八,英语作文还是可以拿到不错的分数的。
对英语的总结:
背单词!背单词!背单词!重要的事情说三遍,虽然第二年我也看了一些课,但是我还是坚信背单词是唯一真理,除了作文之外,如果单词掌握的足够好,是能够解决绝大部分的问题的。还有就是,英语的学习是必须有一个积累的过程的,特别是像我这种英语不太好的同学,可以早一点开始慢慢积累单词了,前期的准备工作做的越好,后期越轻松!
数学
说起数学,那真是一把辛酸泪,我一直认为自己的数学是最不用担心的学科,没想到第一年数学只考了90多分,给了我当头一棒,却也让我清醒过来,我意识到自己第一年对待数学的态度太自大了,认为把辅导书上的知识点弄懂的差不多了就够了,卷子没做几张,到考试前甚至张八还没拆封,,,今年的数学成绩虽然也考的不是很好,但是我也算是积累了一些学习考研数学的经验,在这里分享给大家。
参考书籍:
- 张宇基础+强化+1000题
- 张宇真题大全解
- 张宇8+4
- 李林6+4
- 合工大超越卷
- 李艳芳3套卷
复习时间规划:
6月-7月中旬:忙完毕业的相关事项,开始重新拿起张宇的基础30讲进行复习,花了一个月左右的时间把基础30讲的内容和书上的例题习题过了一遍,慢慢找回学习数学的状态,同时对整体知识重新建立起一个大致的框架。
7月中旬-9月:花了两个半月的时间,把张宇强化36讲做完,同时做了很少一部分的1000题。在这里我建议大家强化阶段尽量在两个月内结束比较好,我因为在复习中途有一些其他事情影响了一段时间的复习进度,导致强化阶段复习时间拉长了很多,进而使后期复习时间有些紧张。
10月-11月上旬:开始做张宇的真题大全解,每天早上固定一上午的时间计时写一张历年真题卷+订正,由于我早上有时起不来以及偶尔的摸鱼行为,所以完成近20年的真题卷花了我一个月左右的时间。这段时间其实可以说是我整个考研数学复习阶段中最舒服的一段时间了,因为历年真题卷比较简单,很多题目在前面做过的练习题中也出现过,所以也没有太多需要订正的地方,更多的还是心理上有时会有些紧张。
11月中旬-考试前:做完真题后一直到考试前,都是做模拟卷的时间,由于疫情导致了一堆杂七杂八的事情发生,最后的这段时间我没能像我曾想象中的那样把市面上的模拟卷都做一遍,我就在这里针对我做过的模拟卷给大家做一些参考:
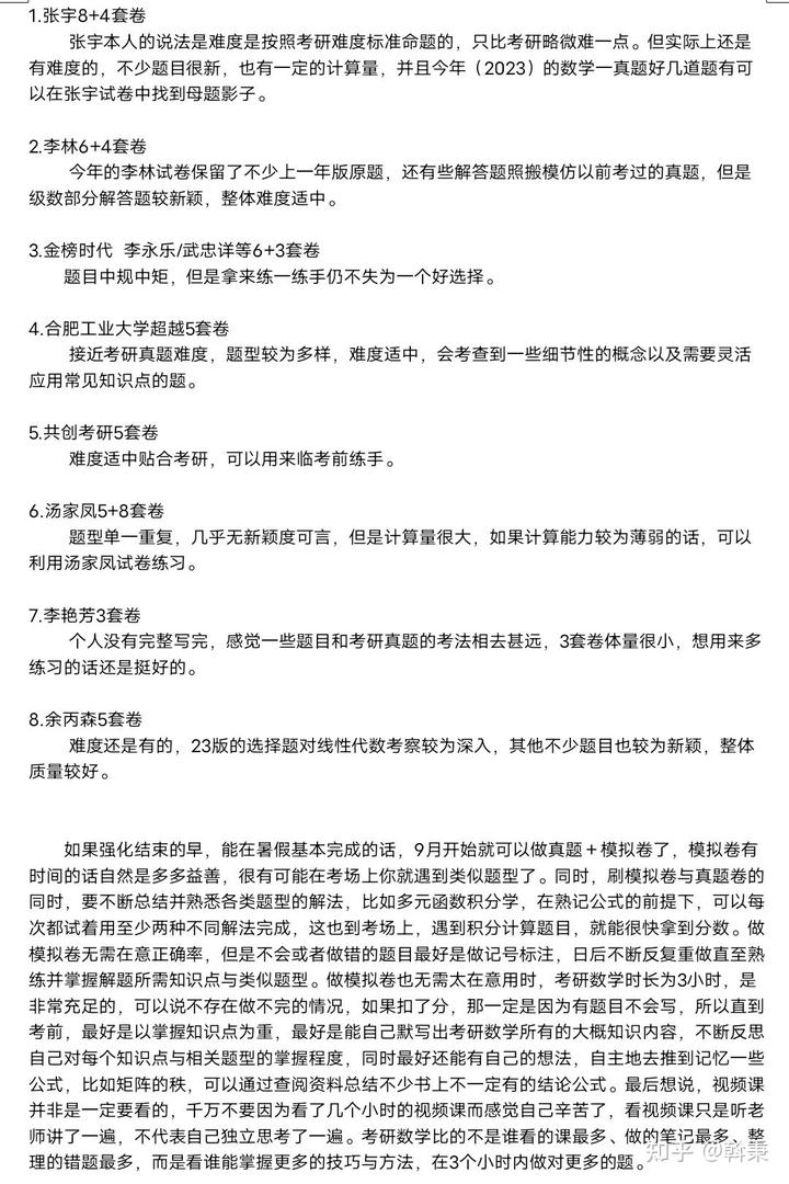
- 《张宇8+4》宇哥的卷子我个人感觉做完收获还是挺大的,虽然有的题稍微有点奇怪,但是总体来说知识点覆盖比较全面,也让我查漏补缺了很多东西。
- 《李林6+4》李林卷子的风格比较正统,和真题风格有些相似,难度适中,也会对一些小知识点进行考察,很适合模拟考试。
- 《合工大超越》没做完,选了一些题做,部分题目质量比较高,和考研题也比较契合,能补充一些知识点遗漏。
- 《李艳芳3套卷》这个卷子听说难度偏高,后面我没时间了,只做了很少一部分,个别题有点难,个别题又很简单,感觉中规中矩。
接下来的内容是我一个今年考交大微电子的好朋友提供的评价:
![[二战提60分]2023上海交通大学电通(819)考研历程插图1 [二战提60分]2023上海交通大学电通(819)考研历程插图1](https://www.819sjtu.com/wp-content/uploads/2024/02/frc-fb08dd98c5f6ba6adf44afa7f92e5766.jpg)
对数学的总结:
数学这门科目近年来对基础知识点的考察更加全面了,今年的数学卷子选填难度比大题高出不少,在考试前我也幻想过自己数学能一雪前耻,可惜我今年选填又错了三个,最后的成绩也不尽如人意,算是我今年考研中的一个小小的遗憾。在这里我想对大家说的是,学习数学的每一步都要踏踏实实的走,争取让知识点没有漏洞存在,与此同时一定一定要多做一些题目!特别是在强化阶段结束后,你刷的每一张套卷,都在为你的考研分数加码。当然,回顾与总结自己的错题也是很重要的。
819专业课
对于819专业课,两年的考研经历让我对如何学习ss和dsp这两门课有了一些个人的感悟,从第一年的90多分到今年的127分,虽然也没有考的非常好,但是对于这个分数我已经很满意了。在这里要首先感谢一下小马哥的课程,强化和专题部分的内容对我帮助很大!大家如果对交大819感兴趣想了解了解,可以先加一下小马哥的企鹅群:523668205,这个是目前最大的交大819考研群了。
参考书籍:
- 胡光锐ss
- 白皮书
- 奥本海姆dsp
- 刘兴钊dsp
复习时间规划:
4月-6月:这段时间边做毕设边划水复习ss,到6月才看完第一遍ss,过完一遍白皮书习题,不过由于有了第一年的教训,我这一次看书看的非常仔细,ss每一章涉及的考点都认真琢磨并力求理解透彻。ss部分的内容虽然不算多,但是对于819专业课来说,ss是基石一般的存在,请大家务必要重视!我虽然花了3个月的时间才过完一遍ss(当然,主要还是因为我这段时间忙毕设啥的划水的厉害),但是这一遍ss的基础打得比较好,为我后面复习专业课的内容提供了很大助力。
7月-9月:没错,你没有看错,我又花了3个月的时间才过完第一遍dsp,虽然也跟我暑假划水有关,但是复习dsp的过程中我还是继续秉持了ss的复习理念,把课本上的考点公式全部进行了手推,同时尽可能的理解每一个过程的来龙去脉。站在我现在的角度回看,我第一年考研的时候对这些公式都只处在知道怎么用的水平,但是为什么能这么用、在什么情况下使用、如何将他们串联起来,这些我就完全不知道了。通过这一次的复习,我才真正开始对这些公式有了一些本质上的理解。9月底的时候小马哥组织了第一次模考,卷子有一定难度且题量也较大,我在这一次模考中只考了80分,甚至比第一年考研的分还低了快20分。我在这次模考中时间分配不均,最后三个大题都没有时间写了,前面的计算也错了一些,但是我没有很沮丧,因为我知道这是因为此时的我写题太少导致的,我后期通过多做题练习计算,一定可以考的更好。
10月-11月上旬:开始把ss和dsp的课后习题重新来过,同时小马哥的专题班开讲了,小马哥给我们邮寄了专题班的讲义,我开始每节课都听直播,这段时间是我提升最快的一段时间。前面几个月手推的公式,在小马哥的讲解中让我又有了很多新的理解,同时对于常考点和易错点的讲解也让我受益匪浅。在这其中对我最有用的是,分专题的讲解把同类型的题目集中起来后,同一类题目的解法就一目了然了,只是有些细微变化而已。
11月中旬-考试前:开始做历年真题并对前面所做的题目查漏补缺,同时继续将课本上的知识点巩固加深。在这段时间里,我慢慢开始关注全程班的答疑群,我发现群内很多群友提出的问题都比较值得思考,我也参与了很多次的讨论,这时我发现不论是通过提出问题大家讨论,还是给别人讲解题目,都能让自己对于某个知识点的理解更为透彻。当然,这也分散了我的一些精力,不过我个人确实比较推荐通过给别人讲题来加深自己的理解。11月底小马哥也组织了最后一次模考,虽然还是只考了110分左右,但是错误基本都在计算上,这给了我很大的信心,最后一个月写题时将精力更多放在计算等细节问题上,最后也算是取得了还不错的成绩。
对819专业课的总结:
从这两年的出题来看,819越来越重视大家对基本公式以及其中所涉及的具体流程的理解了,我个人的见解是在复习ss和dsp的过程中要将一切的题目都回归到书本上相对应的具体公式上,从每一个具体公式出发去做题,再从题目中归纳并进一步理解涉及到的公式。我认为专业课和数学的不同之处在于,数学是从大量的题目中找寻解题思路,而专业课是通过做一些相同类型的题目,去理解每一个公式和其背后的运作流程,不用一味追求做很多题。
一些题外话:
今年我的考研历程真的算是一波三折,6月份毕业后我回到家开始认真准备考研,暑期在家里的复习效率比较低,经常早上起不来下午又睡很久的午觉,偶尔还打打游戏。8月份因为一些特殊原因,导致我有小半个月左右的时间基本没有学任何东西,再捡起书本的时候发现很多东西都忘记了,又花了一周时间才重新回到原先计划的学习路线上。本来9月份报名了原来学校的二学位准备回学校借着二学位的宿舍复习考研,结果在开学前一周被通知分配到10人寝,遂决定退学,在家这边找一个寄宿机构复习考研。由于毕业的时候我已经决定好读二学位,因此户口和学籍都留在了学校没迁回来,只能重新联系学校认识的同学帮我办理迁移手续,花了半个月左右的时间,总算赶在9月底之前最后一批将学籍和户籍迁了回来,不然考试还要回到北京去考。
中间的2个月无事发生,到了11月下旬,寄宿机构突然多人感染新冠,当时还没有放开,人心惶惶,寄宿机构的自习室关了,只能在宿舍学习,学习效率很低。紧接着我被通知密接,被送往隔离酒店隔离,在隔离酒店的一周多的时间里,非常压抑,每天都在关注疫情情况,很害怕被感染拉到方舱去,这一周学习的内容没有之前三天学的多。12月7日,终于从隔离酒店出来重见天日,结果外面的世界已经放开,我才知道我们成了最后一批被隔离的人群。
此时寄宿机构将大家都劝返回家,我也认为在家复习会更加安全,于是回到家中开始最后的冲刺。在家里复习了不到一周的时间,12月15日,我妈开始发烧,家里当时也买不到抗原试剂,保险起见我又收拾了东西回到爷爷奶奶家里准备继续复习。没有想到才过了两天,12月18日我和爷爷奶奶就全开始发烧,后面借到抗原试剂也确定中招了,我在家连续烧了四天的38.5以上的温度,到第四天我妈借到了布洛芬我才将体温降了下来。
万幸的是考试前我不再发烧了,但是还是感觉特别疲惫且疯狂咳嗽,我所在的考场是阳性考场,考试时咳嗽声此起彼伏,虽然做题时有些头晕,不过考完后我自我感觉还是不错的,最后也是如愿以偿上岸。
通过我今年考研的故事,我想告诉大家,考研比拼到最后时刻就是在考验每个人的意志力,只要大家稳扎稳打,走好复习的每一步,在最后时刻不要松懈,除非遇到考试时刚发烧或者身体过于虚弱的情况,最终的结果会如你所愿的!加油!!!
![[二战提60分]2023上海交通大学电通(819)考研历程-上海交大819考研](https://pic1.zhimg.com/v2-b98a765bd16afb550cbdb9694a078d90_b.jpg)










暂无评论内容